RESEARCH POSTER

InTraSeq™ Single Cell Analysis Technology: A Multimodal Single-Cell Method for Simultaneous Measurement of RNA & Proteins to Uncover New Single-Cell Biology

 

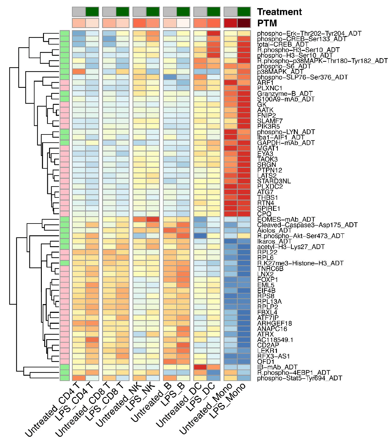
See how InTraSeq™ Single Cell Analysis enables unbiased quantitation of RNA alongside intracellular and cell surface proteins at the single-cell level.

 

InTraSeq Multimodal scRNAseq Assay Poster Thumbnail